

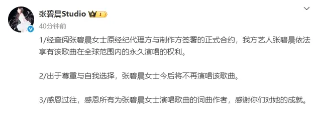
7月25日,张碧晨工作室就《年轮》歌曲引发的舆论争议作出回应,表示经查阅正式合约,张碧晨依法享有该歌曲在全球范围内的永久演唱的权利,但出于尊重与自我选择,张碧晨今后将不再演唱该歌曲。

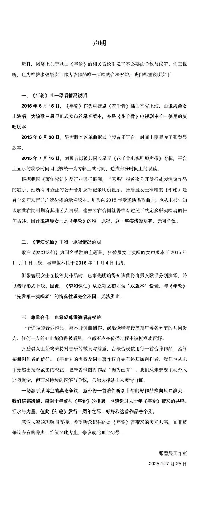
此前,某网红坚持《年轮》原唱是张碧晨,引发热议。25日,张碧晨工作室发声明回应,称张碧晨是《年轮》的唯一原唱,并晒出相关证明资料;而《梦幻诛仙》,歌曲从立项之初即为双版本设置。

稍后事件争议的另一位歌手汪苏泷方也发文回应,其对接号发文称:“关于此次《年轮》歌曲因某博主不当话术引发的相关争议,我们本无意参与,并且第一时间积极沟通还原事情全貌,希望能减少负面舆论,但发现仍不断掉进风波中心。作为创作者,我们尊重每一位合作方,也尊重音乐的生长规则,希望让关注回归音乐本身。在《年轮》发行十年之时,我们决定收回《年轮》授权,暂不授权该作品做任何演唱。同时,关于因《年轮》产生的另一首歌曲《梦幻诛仙》的风波,我们第一时间在查询合约后,确认这首歌曲也是双原唱。”



















