到底是什么鬼热闹,让整个互联网一大清早就傻眼?
不是谁爆恋情,也不是谁出轨。
更不是谁该税不税睡了不该睡......
而是汪苏泷和张碧晨,居然在凌晨为了《年轮》的“原唱”头衔开战了???

可是这歌不是都发了十年了吗?
怎么现在突然开打了?

要想理清这场大战的开端啊,还得从那位叫“旺仔小乔”的网红说起。

前几天呢,旺仔小乔就因为要开蒙面演唱会的事情闹了个大动静。

她虽说是要开自己的演唱会,歌单里却根本没几首原创歌曲。
甚至,有一半以上都要靠翻唱填满。

明明是全程蒙面无互动的演唱会,票价却丝毫不输专业歌手。
就连毫无意义的内场座位,都要花将近一千元买票入场,引发了不小的争议。

在最近颇为无趣的互联网上,网友们一边讨伐着这毫无诚意的圈钱演唱会,一边又翻看着旺仔小乔的其他乐子......
结果这一看,可就看出事情来了!

作为靠翻唱发家的网络歌手,旺仔小乔这五年来唱过的作品可谓是不计其数。

但毕竟不是自己的歌,使用起来也还是要严谨一点吧?
然而,她却显然没有这个意识。

起初呢,先是鞠婧祎粉丝看热闹发现自家曾经和旺仔小乔有过节。

早在2022年旺仔小乔翻唱《恋爱告急》时,就曾因为没有标注原唱而和鞠姐粉丝大吵过几天。

后来旺仔小乔出面回应这件事,也只是说自己是被买了翻唱授权的官方邀请去翻唱的。
关于没有标注原唱一事,也就由上传歌词的平台全权背锅了......

本来还以为这只是旺仔小乔翻车大事记中的一件小事呢!

结果热心网友又迅速扒出了旺仔小乔的“翻唱黑历史”:
在旺仔小乔翻唱的超200多首歌曲中,有60%以上都没有标注创作者。
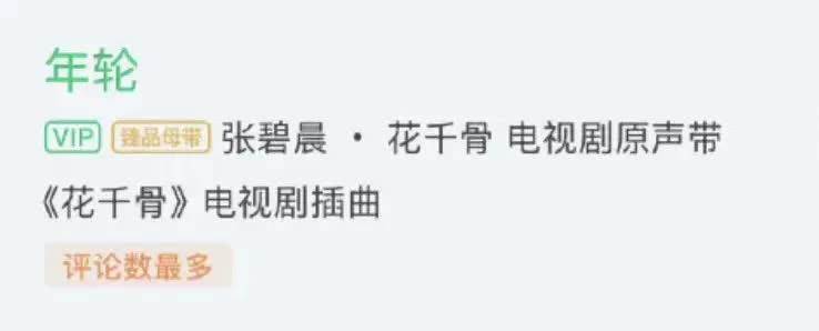
其中,就包括了这首爆剧OST——《年轮》。

要知道在旺仔小乔早期直播时,粉丝想听《年轮》都得先花288抖币点歌。
想要指定声线,就得花520抖币。

也就是说在和平台分成之后,她光是唱一遍《年轮》都能挣200块钱。
这么一整,多少就和商业翻唱沾点边儿了吧!

那作为包办《年轮》词曲创作、手握歌曲版权的汪苏泷的粉丝,自然是忍不了旺仔小乔这一行为的。
在旺仔小乔开播后,汪苏泷粉丝便去直播间提醒她标注“原唱汪苏泷”。

结果这姐不仅不乐意,还对汪苏泷粉丝发出惊天暴论,表示“张碧晨才是原唱”。

面对评论区网友的质疑,她更是无所畏惧地回复:
“我认定的东西不是错的我就不会改”
“我发一百遍年轮也只会写张碧晨原唱”

可是大妹子,有没有可能你真的搞错了......

因为,汪苏泷除了是《年轮》的创作者之外,同时也是这首歌的原唱之一。

只不过当年的男女两版并没有同时发行,而是隔了半个月时间。
再加上《花千骨》剧中剪辑使用的一直是女版,也就导致汪苏泷被误认为只是原创加翻唱。

歌曲发行十年间,其实有不少观众都以为只有张碧晨是原唱。
但也还有很多观众知道,这首歌确实是有男女两版的。

那么问题又来了......
既然两位都是原唱,别人唱哪版标注哪版不就好了,怎么会闹出这么大动静呢?

因为,就在多方争论不休之时,有人突然出来添如乱了!
7月23号那天,有网友惊讶地发现QQ音乐移除了张碧晨版《年轮》的“原唱”标识,仅仅只显示为歌曲演唱者。

虽然汪苏泷的“原唱”标识也被一并取消了,但对平台这一操作更加不满的却是张碧晨粉丝。

在张碧晨粉丝看来,从《花千骨》播出开始,片尾出现的就一直只有张碧晨演唱的版本。

由张碧晨最先演唱加发行,又是电视剧内唯一使用的版本。
根据《著作权法》和行业惯例来看,“首次公开发行即原唱”,所以张碧晨理应是这首歌的“唯一原唱”。

但和QQ音乐标注不同的是,网易云音乐搜索结果显示二人均为原唱。

而酷狗音乐,更是在取消所有标注后又恢复张碧晨的“原唱”标注。

三大平台就这样在狂风暴雨中和起了稀泥......

至此,“年轮原唱争夺之战”一触即发!

两家粉丝吵得不可开交,吃瓜路人看得津津有味。
而事件的始作俑者旺仔小乔却美美隐身,当缩头乌龟去了......

就在多方混战吵到不知天地为何物时,汪苏泷团队终于出来回应↓

“在《年轮》发行十年之时,我们决定收回《年轮》授权,暂不授权该作品做任何演唱。”
这下好了,爱吵吵是吧?
以后除了汪苏泷都没得唱了!

能把汪苏泷团队吵到凌晨十二点出来回应,想必也是被闹到没招了。
但没想到,张碧晨这边还有高人啊!

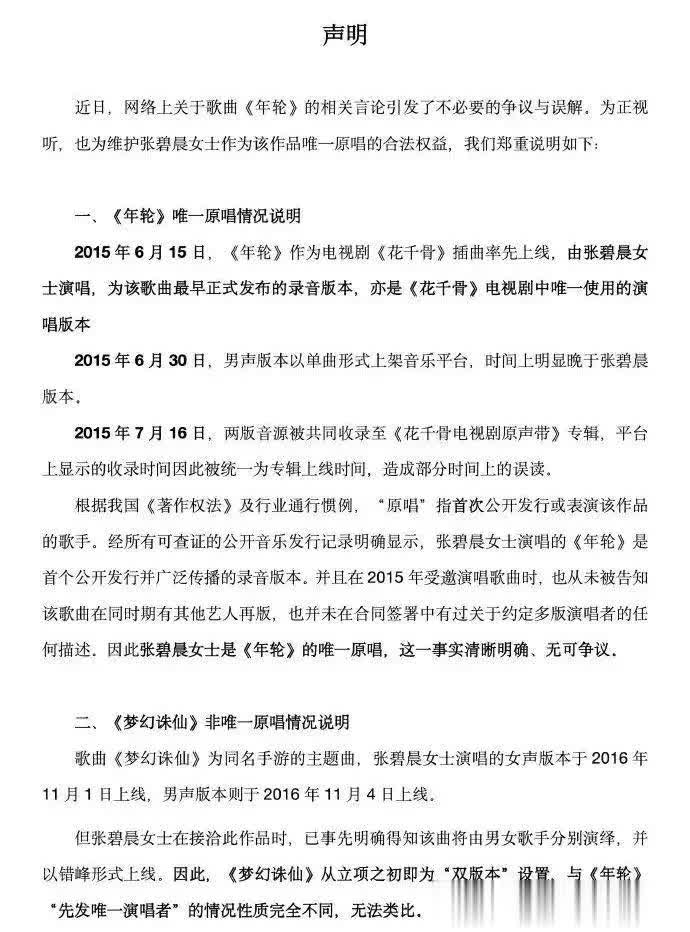
凌晨两点,张碧晨工作室突然发布超——长图文声明回应。
“为正视听,也为维护张碧晨女士作为该作品唯一原唱的合法权益”

先把《年轮》是唯一原唱而不是双原唱的情况做了说明↓

对于网上舆论和版权被收回,张碧晨团队表示:“从未主张超出授权范围的权益,更未曾试图将作品“据为已有”。
事情发展至此,只好在《年轮》发行十周年之际,和这首作品告个别。

另外,还附上了多类证据资料来证明《年轮》原唱为张碧晨↓





然而,这篇声明却在不经意间透露了事件最大重点:
在2015年受邀演唱《年轮》时,就没有人告诉过张碧晨团队这首歌会同期发行其他版本。
那后面出现的双原唱又是?

好了!那就谁也别睡觉了!
凌晨三点,损失睡眠的汪苏泷经纪公司老板李思睿现身再回应:

原来,十年前项目方就是邀请汪苏泷创作并演唱。
汪苏泷方不仅明确知道男女版本同时存在,就连邮件都还留着。

那......事态其实已经很明了啊......

其实就是因为项目方当年没有给张碧晨团队通气,才导致他们被蒙在鼓里多年。
哪怕后来两个人同台合唱,张碧晨这边也以为只是和原创的联动。

而在汪苏泷这边看来,就只是男女版本的双原唱正常同框而已。
到底在吵啥捏?

毕竟,在汪苏泷早期参加脱口秀时就曾公开表示:“这首歌词曲是我,原唱是我,就这么说吧,除了张碧晨,这首歌都是我的。”
也就说明,他是十分清楚这首歌的原唱归属的。

而如今,汪苏泷收回授权,张碧晨失去演唱权。
这首陪伴听众十年的经典,仅仅因为项目方当年的沟通疏漏,在发行十周年之际沦为了舆论工具。

唏嘘之余,《年轮》也迅速登上各大平台的最热搜索位。


这场关于“原唱”定义的罗生门......
就此,只能在听众的耳机里画上句号了。



















